智能治理||董昌其:大模型嵌入政务服务:能力边界、协同治理与发展路径
日期: 2025-08-22来源:搜狐网
董昌其,李大宇,米加宁. 大模型嵌入政务服务:能力边界、协同治理与发展路径——基于地方政府大规模部署DeepSeek的观察[J]. 电子政务,2025(08): 13-21.
摘要 :聚焦DeepSeek大模型在中国地方政府中的大规模部署现象,以环评领域的成功应用为切入点,深入分析了人工智能与政务服务融合的理论基础、实践路径与发展前景。研究发现,环评领域DeepSeek应用的成功源于场景特征与技术特性的高度匹配、完善的数据基础设施、合理的人机分工与系统化的协同设计。然而,这种成功模式并非适用于所有政务场景,不同领域之间存在显著差异,这种差异直接影响着DeepSeek等大模型的适用边界。大模型时代的公务员需要构建融合技术认知、系统思维、数据能力、伦理判断和协同设计的复合型能力体系,实现与AI的协同共治。基于环评实例的经验,提出了四种典型的人机协同政务模式:智能辅助决策模式、智能协作执行模式、智能服务交互模式和智能监督评估模式。同时,针对当前地方政府大模型部署中存在的人机责任边界模糊、DeepSeek幻觉问题、政府采购中的“冤大头”困境等问题,提出了建立分级分类应用框架、构建明确的责任分配机制、提升政府数字化采购能力、强化价值导向评估体系等对策建议。大模型在政务领域的有效应用需要超越技术决定论思维,构建基于公共价值的整合型数字治理新范式。
关键词:AI公务员;DeepSeek;人机协同;数字政府;政务场景;公务员素养;大模型
DOI:10.16582/j.cnki.dzzw.2025.08.002
一、引言
大模型嬗变是指人工智能大语言模型从技术实验走向广泛应用的质变过程。政务领域这一过程在DeepSeek的出现与迅速普及中表现得尤为突出,体现了技术从实验室到政务一线的跃迁式发展。在DeepSeek出现之前,大模型技术虽已存在,但在政务领域应用仍处于探索阶段,且多局限于简单场景和试验性项目。原因是早期大模型的适配性不足,难以应对政务场景的专业性需求,再加上部署门槛高、成本大,地方政府特别是基层政府难以承受,导致应用停留在示范性阶段,未能真正融入政务工作流程。2025年1月20日,DeepSeek-R1的横空出世,标志着中国大模型技术从实验室研发迈向政务场景规模化应用的临界点突破[1]。相较于此前的大模型,DeepSeek通过算法架构创新与训练效率优化,将模型开发成本降低80%,同时实现671B参数全尺寸模型的私有化部署。[2]这种技术和成本的双重突破,直接消解了政务系统对算力投入与数据安全的顾虑,使20余省市在两个月内完成从技术评估到落地部署的跨越。2025年初,深圳福田区率先推出70名基于DeepSeek开发的“AI数智员工”,实现公文审核时间缩短90%、执法文书秒级生成,这一现象迅速蔓延至全国,多个省市地方政府相继完成政务大模型的本地化部署。[3]这场以“效率倍增”为表象的技术运动,实质上正在重构政府治理的权力图谱,传统科层制下的行政能力边界被AI的算法优势不断突破。
当前,各级政府普遍应用和部署基于DeepSeek等大模型的政务服务系统或智能体,媒体频繁出现“AI公务员”等类似表达。所谓AI公务员,是指基于DeepSeek等大模型技术被整合至政务系统并执行特定行政职能的智能体系统,具备信息处理、文本生成、辅助决策等能力,在明确的人类监督下承担标准化政务任务,但不具备完全自主决策权和法律责任主体地位的数字化政务助手。
在环评领域,DeepSeek大模型的应用展现出了效能提升与价值创造。浙江杭州、福建厦门、四川成都等地的创新实践形成了极具启发性的“环评+DeepSeek”新范式(参见表1)[4]。

大模型政务应用折射了技术治理与公共价值创造的深层矛盾统一。基于社会技术系统理论,大模型与政务系统融合不仅是技术变革,更是制度重构与价值再造的复杂过程。DeepSeek等大模型作为结构性技术要素,与政务主体能动性之间存在辩证交互,形成了更为复杂的动态耦合。技术应用的关键不在于效率优化,而在于公共价值网络重构与协同创造能力提升。大模型在政务应用中的价值判断与制度嵌入能力,决定了其从工具理性向价值理性跃迁的可能性边界。因此,基于批判性技术哲学视角,超越技术工具主义视阈,构建一种融合系统思维、价值评估与制度分析的整合性数字治理框架。
本文以环评领域DeepSeek应用的成功实践为切入点和启发性例证,旨在从理论上探讨大模型技术在政务领域的能力边界和人机协同机制,为各地方政府科学、理性地推进大模型应用提供理论指导与实践参考。研究的核心问题包括:DeepSeek等大模型在政务服务中的能力边界如何界定?不同政务场景对大模型应用的适配度如何评估?人类公务员与大模型的协同机制如何构建?制度设计如何保障大模型应用的公共价值导向?借鉴环评应用经验的模式,如何构建分级分类的政务应用推进路径?
同时,本文也试图超越技术工具主义的狭隘视角,将大模型应用置于更广阔的政府治理转型与公共价值创造的整体框架中。正如罗兹(R. A. W. Rhodes)“从政府管理到治理”(from government to governance)理论所揭示的,技术应用的关键不在于简单提升行政效率,而在于重构政府与公民的互动关系,增强政府回应性,促进公共价值的协同创造[5]。大模型应用能否真正创造公共价值,关键在于其能否有效嵌入政府治理的制度环境,能否与人类公务员形成有效协同,能否服务于公平、效率、透明度、参与性、问责制等多维度公共价值的实现。在此理论视角下,环评领域DeepSeek应用的成功为我们理解大模型与政务服务融合的条件与路径提供了宝贵例证,但同时也提醒我们警惕简单复制的风险,需要构建更为系统、科学的分析框架,指导各地政府在数字化转型进程中理性、审慎地推进大模型应用,避免陷入重技术轻治理、重形式轻实质的表面化陷阱。
二、大模型的能力边界在哪里?
DeepSeek在中国公共服务领域的迅速渗透与扩散,引发了一场关于人工智能与政府治理深度融合的理论争辩与实践反思。表面上看,AI公务员的大规模部署彰显了技术赋能行政的新范式,然而,这种现象背后存在着典型的技术工具主义偏向与制度嵌入不足的结构性矛盾。
从技术认知的视角审视DeepSeek的能力边界。DeepSeek作为一种基于大规模语言模型的生成式人工智能,本质上是一种概率性文本生成系统,通过对海量数据的统计学习形成语义表征与逻辑推理能力[6]。DeepSeek的核心优势在于信息处理的高效性、知识整合的广泛性以及非结构化数据分析的便捷性。然而,正如罗尔斯(John Rawls)所言,公共领域中的决策过程必须遵循“反思平衡”(reflective equilibrium)原则,需要对情境性因素的深刻理解、价值判断的辩证思考以及对公共利益的整体权衡[7]。DeepSeek在这些维度上存在先天性的认知限制:大模型无法真正理解社会关系的复杂性、无法进行真正意义上的伦理判断、无法产生基于人类情感共鸣的决策反思,更无法感知与承担公共责任。这些局限性决定了DeepSeek在政务服务领域只能作为辅助工具而非决策主体。
从功能主义角度来审视DeepSeek的适用场景。它在信息检索与整合、标准化文件处理、常规咨询回应、程序性事务处理等方面展现出显著效能。比如在政府信息公开、行政许可申请材料初审、公共服务咨询解答、常见问题处理等环节,DeepSeek能够提供高效、连贯且相对准确的支持[8]。然而,在涉及公共利益权衡、复杂政策解释、特殊情况裁量、跨部门协调以及社会矛盾调处等高复杂度行政场景中,DeepSeek表现出明显的功能性局限。这一现象印证了卢曼(Niklas Luhmann)的社会系统理论观点:复杂社会系统的运作需要多元逻辑的交互与沟通,而AI系统仅能在有限的系统逻辑内进行运算,无法真正实现跨系统的意义理解与重构[9]。
DeepSeek的大规模部署面临着深刻的制度嵌入挑战。根据诺斯(Douglass North)的制度变迁理论,技术创新必须与相应的制度变革相协调才能释放其真正价值[10]。需要避免技术部署导致哈贝马斯(Jürgen Habermas)所警惕的“系统殖民生活世界”(system colonization of lifeworld)现象,即技术理性对公共领域中人际交往与价值判断的挤压[11]。那么,在人机协同治理路径构建方面,就应当超越简单的“替代-互补”二元框架,建立一种基于公共价值的整合性治理范式。具体而言,需要构建四层次协同模式:一是认知协同层,公务员需强化对DeepSeek能力边界的准确认知,理解其工作原理、优势局限与适用场景;二是功能协同层,明确人机分工,将DeepSeek主要用于信息处理、标准化服务与初级判断,而将涉及价值权衡、情境理解、协调沟通的复杂任务保留给人类公务员;三是制度协同层,建立健全数据治理规范、算法监督机制、责任划分标准与绩效评估体系;四是价值协同层,确保技术运用始终服务于公平、效率、回应性、透明度等核心公共价值。这一模式呼应了吉登斯(Anthony Giddens)的结构化理论,将技术(structure)与人(agency)视为相互构建的辩证关系,而非简单的线性替代关系[12]。
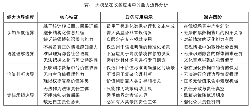
从DeepSeek当前的应用来看,其能力边界主要体现在四个维度:认知深度、语境理解、价值判断和责任承担,表2勾勒出这些边界。这四个维度的边界共同构成了大模型在政务应用中的能力限度,也决定了其适用的政务场景边界。成功的环评应用正是精准把握了这些边界,将DeepSeek限定在其能力范围内:在认知维度上,主要用于结构化数据处理和标准化文本生成;在语境维度上,应用于情境相对明确的特定行业环评;在价值维度上,基于预设的环保标准进行评估;在责任维度上,保持人类监督的最终把关。

在这一转型过程中,技术应用的关键不在于简单提升行政效率,而在于重构政府与公民的互动关系,增强政府回应性,促进公共价值的协同创造。因此,评估DeepSeek等AI技术的价值,不能仅局限于效率提升的狭隘视角,而应当从公共价值网络的整体框架出发,考察其对公平、效率、透明度、参与性、问责制等多维度公共价值的综合影响[14]。
因此,从深层次来看,环评领域DeepSeek应用的成功并非偶然,而是源于其独特的场景特征与技术特性的高度匹配。环评领域具有规则明确、流程标准、数据密集、判断标准相对客观等特点,这些特征与DeepSeek等大模型在信息处理、逻辑推理、文本生成等方面的优势形成了良好的契合。同时,环评领域的数字化基础相对完善,大量规范化数据的积累为大模型应用提供了坚实支撑。此外,环评领域的决策风险相对可控,最终决策仍由人类专家把关,形成了“AI辅助-人类决策”的合理分工。这些因素共同构成了环评领域DeepSeek应用成功的关键条件。
然而,不同政务领域间存在显著差异,这种差异直接影响着DeepSeek等大模型的适用边界。相比环评领域,社会救助、城市规划、公共安全等领域涉及更复杂的社会因素、更模糊的判断标准、更复杂的利益关系,对大模型的认知能力、情境理解能力、伦理判断能力提出了更高要求[15]。同时,许多政务领域的数据基础薄弱、质量不均、格式不一,无法支撑高质量的大模型应用。此外,涉及公民权益直接判断、资源直接分配、社会矛盾直接调处的领域,决策风险显著提升,对大模型的可靠性、公平性和解释性提出了更严格要求。更重要的是,大模型作为一种生成式人工智能技术,其本质上是一种概率性文本生成系统,通过对海量数据的统计学习形成语义表征与逻辑推理能力。这决定了其在认知深度、伦理判断、责任承担等方面存在先天局限。
三、人机协同治理:公务员应如何应对大模型嬗变的能力匹配?
大模型技术的崛起与深度渗透正在重构政务系统的运作逻辑与能力结构。面对AI公务员的冲击,人类公务员作为治理主体正在经历着前所未有的角色嬗变。在数字治理时代的能力重塑过程中,公务员需要超越传统的行政性思维,构建一种融合技术认知、系统思维、数据能力和伦理判断的复合型能力体系,以实现与大模型的协同共治。
(一)大模型嬗变对传统行政能力体系的挑战
大模型技术在政务场域的渗透引发了对韦伯式官僚制能力结构的根本性挑战。传统行政能力体系建立在专业分工、层级管理、标准程序和规则导向的基础上,形成了以“一般行政能力+专业技术能力”为核心的二元能力结构。然而,DeepSeek等大模型技术的出现使这一结构面临三重挑战。
首先,认知边界的挑战。大模型通过对海量文本的深度学习,在信息处理、知识整合、逻辑分析等方面展现出超常规的能力水平,呈现出“知识无边界”的特征[16]。而传统公务员的知识体系往往受限于专业分化和经验积累,形成明显的认知边界。这一反差导致公务员面临前所未有的认知焦虑与定位困境,正如基特勒(Friedrich Kittler)所言,技术媒介不仅改变了信息传播方式,更重塑了人类的认知范式[17]。在大模型时代,公务员必须重新界定自身的认知边界,明确与大模型的认知分工,构建新型认知协作模式。
其次,权威来源的挑战。传统官僚制的权威源自制度赋权、专业知识和经验积累,公务员基于这些权威源泉行使行政裁量权。然而,当大模型能够快速生成看似专业、实则基于概率推理的内容时,公务员的知识权威受到动摇。例如在环评领域的应用中,DeepSeek能够在30分钟内生成过去需要专业人员数月完成的环评报告,这种效能对比不仅挑战了专业知识作为权威来源的地位,也引发了对行政裁量权本质的重新思考。如哈贝马斯的交往行为理论所指出的,现代社会的合法性危机往往源于系统理性对生活世界的侵蚀[18]。大模型的广泛应用可能加剧这种危机,除非我们能够构建新型的沟通范式和权威机制。
再次,效能合法性的挑战。政府效能是行政合法性的重要来源,而大模型在某些领域展现出的高效能(如30分钟生成环评报告、5分钟生成准入意见)对传统行政流程形成巨大冲击。这种效能反差引发了一个深层次问题:如果大模型能够更高效地完成某些行政任务,公务员的存在价值和效能合法性何在?这一挑战迫使我们重新思考行政价值的本质,如罗尔斯所言,正义不仅关乎效率,更关乎公平与权利。因此,公务员需要从效率导向转向价值导向,构建以公平、正义、责任和回应性为核心的新型效能观。
这三重挑战共同构成了一个核心命题:大模型时代的公务员不能仅仅是信息处理者或规则执行者,而应当成为价值守护者、协同设计师和系统整合者。这一转变需要公务员具备超越传统行政能力的复合型能力结构。
(二)大模型时代人类公务员的核心能力重构
面对大模型的嬗变,人类公务员需要构建一种以“数字素养+系统思维+伦理判断+协同设计”为核心的复合型能力体系。这一体系不仅关注技术应用能力,更强调对技术的理解、制约与引导能力。
第一,数字素养与技术认知能力。作为数字素养的核心维度,人类公务员需要理解大模型的基本原理、能力特性与局限性,形成准确的技术认知。这不要求人类公务员成为技术专家,但需要掌握大模型的基本运作逻辑、概率生成机制、训练数据偏见等知识,以避免过度依赖或盲目排斥。正如现象学哲学家伊德(Don Ihde)所指出的,技术在本质上具有“放大-减弱”的双重特性,既能放大某些人类能力,也会减弱其他能力维度[19]。只有准确理解这种双重性,人类公务员才能有效驾驭大模型技术。在环评实例中,环保部门员工对DeepSeek的合理定位(“大语言模型+报告表生成”智能体应用)体现了这种认知能力,既看到其在信息处理和文本生成方面的优势,也认识到其需要与专业知识库、知识图谱结合的局限性。
第五,协同设计与整合治理能力。大模型时代的治理本质上是人机协同治理,人类公务员需要具备设计人机协同机制、整合多元治理要素的能力。这种能力体现为对人机边界的科学界定、对协同流程的合理设计、对责任分配的明确划分,以及对整体治理架构的系统构建。协同设计能力建立在对人类与技术的深刻理解基础上,既要认识到人类在价值判断、情境理解、责任承担方面的优势,也要发挥大模型在信息处理、知识整合、逻辑分析方面的长处,构建优势互补的协同机制。如技术哲学家拉图尔(Bruno Latour)的行动者网络理论所指出的,现代治理是一个由人类与非人类行动者共同构成的网络,有效的治理需要理解并协调这一网络中的多元行动者[23]。杭州市构建的多模型融合与多智能体(agent)协同框架体现了这种协同设计思维,实现了从单一模型向复杂系统的跃升。
这五项核心能力构成了大模型时代人类公务员的能力新图谱,它们相互关联、相互支撑,共同形成应对大模型嬗变的能力体系。这一能力体系的构建需要系统性的教育培训与实践锻炼,需要人类公务员具备持续学习与自我更新的意识和能力。
(三)公务员能力建设的制度路径与实践策略
公务员能力建设是一个系统工程,需要从制度设计、教育培训、实践锻炼等多维度构建支持体系。
其次,建立分层分类的数字能力培养体系。针对不同层级、不同职能的公务员,设计差异化的培训内容与方式。对领导干部,强化战略视野与系统思维培养,侧重技术治理、数字转型等宏观议题;对业务骨干,强化技术认知与协同设计能力,侧重场景应用、流程再造等实操议题;对基层人员,强化基础数字素养与具体应用能力,侧重工具使用、数据处理等基础技能。培训方式也应多元创新,结合线上学习、沉浸式体验、案例研讨、项目实践等多种形式,构建常态化、系统化的学习机制。环评实例中公务员通过实际参与系统建设与应用,在实践中提升数字治理能力,体现了“做中学”的培养理念。
再次,打造数字治理实验与创新平台。建立政务场景实验室,鼓励公务员主动参与大模型应用的场景设计、系统开发、效果评估等环节,通过亲身参与培养系统思维与协同设计能力。同时,构建跨部门、跨领域的创新网络,促进公务员之间的经验分享与能力互补,形成集体学习与创新的生态系统。环评领域的成功实践正是这种创新平台的价值体现,公务员不是技术的被动接受者,而是创新的主动参与者,通过设计适合本地特点的应用场景和协同机制,实现技术与治理的有机融合。
最后,构建基于公共价值的数字治理文化。技术应用最终受制于组织文化与价值观念,需要在公务员群体中培育一种平衡技术理性与价值理性的数字治理文化。这种文化既肯定技术创新的价值,也坚守公共责任的底线;既鼓励效率提升,也强调公平与权利;既注重当下体验,也关注长远影响。文化建设需要领导示范、价值引导、制度保障等多方面协同,形成自觉的价值取向与行为规范。在DeepSeek应用于环评的实例中,技术始终服务于环境保护这一核心公共价值,体现了价值导向的技术应用文化。
综上所述,DeepSeek所带来的大模型嬗变对公务员能力提出了前所未有的挑战,也创造了能力重构的历史机遇。公务员应当主动应对这一挑战,超越技术恐惧与技术崇拜的简单思维,构建融合技术认知、系统思维、数据能力、伦理判断和协同设计的复合型能力体系,实现与大模型的协同共治。这一能力重构不仅关乎个体公务员的职业发展,更关乎整个政府治理体系的数字化转型与现代化进程。只有公务员与大模型形成合理分工、优势互补、协同增效的共治格局,才能真正释放技术潜能,创造公共价值,构建数字时代的善治模式。
五、现象反思与对策建议
(一)现象反思:大模型政务部署中的结构性困境
当前,地方政府在大模型部署中呈现出一种“技术狂热”与“应用焦虑”并存的矛盾现象。一方面,受部分地区成功案例的示范效应和数字化转型政绩压力的双重驱动,各地政府争相引入DeepSeek等大模型,掀起一股AI公务员部署热潮;另一方面,缺乏系统性思考与科学规划,导致许多应用陷入“花架子”困境,不仅未能有效提升治理能力,反而造成资源浪费与公共信任危机。这一现象背后存在深层次的结构性问题,值得深入反思。
第一,人机责任边界模糊导致治理真空。大模型在政务领域的应用涉及复杂的责任分配问题,而当前普遍缺乏明确的责任划分机制。过度依赖AI决策可能导致“责任真空”,当AI系统出现错误时,责任主体难以确定,如使用AI生成的政策解读出现偏差,造成公众误解,最终无人承担责任造成懒政。此外,对AI系统缺乏有效监督,“算法黑箱”导致决策过程不透明,削弱了行政问责的基础。这种人机责任边界的模糊性源于对技术治理认识的不足,忽视了技术应用中的制度建设,如同哈贝马斯所警示的“系统理性对生活世界的侵蚀”,技术系统在缺乏相应制度约束的情况下侵入了公共治理领域,导致责任机制的弱化与治理正当性的危机。
第二,大模型的认知局限与决策风险凸显。DeepSeek等大模型虽然在处理结构化信息方面表现出色,但在政务场景中也暴露出严重的认知局限,特别是“幻觉”问题(即生成看似合理但实际错误的内容)。如政府使用大模型处理公共咨询,因模型生成的错误信息导致群众办事受阻,又如使用AI生成的政策解读文件包含虚构的政策条款,引发公众混淆。这些问题的根源在于大模型的基本特性——它们本质上是概率性语言模型,而非完美的认知系统,在处理需要事实准确性、最新信息或复杂判断的政务场景时存在内在局限。更深层次的问题在于,许多地方政府对这些局限认识不足,盲目扩大应用范围,将大模型用于超出其能力边界的场景,如复杂政策解释、跨部门协调、特殊情况裁量等,增加了决策风险。
第三,技术采购与部署中的“冤大头”困境。地方政府在大模型采购与部署过程中普遍面临“信息不对称”困境,缺乏足够的技术评估能力与谈判地位,往往沦为技术供应商的“冤大头”。一方面,价格虚高现象普遍,有的地方政府为简单的大模型调用与API对接支付远超合理水平的费用;另一方面,技术适配性不足,许多所谓“定制化”解决方案实际上是供应商的通用产品简单包装,未能充分考虑政务场景的特殊需求。更为严重的是,一些地方为追求短期政绩,盲目采购高端技术产品,但缺乏配套的数据基础、人才储备与组织体系,导致“高射炮打蚊子”的资源错配。这种现象反映了政府在数字化转型中的能力短板,也暴露了当前政府采购制度对新型技术产品评估机制的不足。
第四,治理机制与组织结构不适配问题日益突出。大模型部署不仅是技术引入,更是治理模式变革,而当前地方政府的组织结构与治理机制尚未做好相应调整。首先,条块分割的传统行政体制与大模型跨领域整合的特性存在根本性冲突。如政府各部门分别采购部署大模型系统,形成多个“数据孤岛”和“智能孤岛”,不仅导致重复建设,更阻碍了跨部门数据流动与业务协同。其次,现有人事管理与激励机制难以适应人机协同新模式。大模型应用改变了行政工作的性质与流程,但人员编制、岗位设置、绩效考核等机制仍沿用传统模式。再次,技术治理与行政治理脱节,相关法规制度滞后于技术发展。大多数地方政府尚未建立针对大模型的专门管理规范,如算法审查机制、数据治理标准、隐私保护协议等,导致大模型在无明确治理框架下“野蛮生长”。这种治理真空既不利于防范技术风险,也不利于发挥技术价值。
第五,形式主义倾向与价值偏离问题。部分地方政府将大模型部署视为政绩工程与形象工程,注重表面“智能化”效果,忽视实质性治理效能提升,如某地投入巨资打造“AI政务大厅”,但核心业务流程与治理机制并未实质改变,仅在表层增加了AI交互界面。这种形式主义倾向导致技术与治理脱节,大模型沦为华丽的“点缀”而非治理变革的驱动力。更值得警惕的是,过度强调效率提升而忽视公平、正义、透明等核心公共价值,如AI审批系统能大幅提高处理速度,但对特殊情况的灵活应对能力却会下降,导致部分群众权益受损。这种价值偏离反映了技术应用中的“工具理性”对“价值理性”的挤压,如韦伯所警示的“理性化铁笼”风险,技术效率逻辑可能挤压公共治理中的人文关怀与价值判断。
(二)对策建议:构建理性、审慎、有效的大模型政务应用路径
基于对当前问题的深入反思与全文的系统分析,提出以下对策建议,旨在构建理性、审慎、有效的大模型政务应用路径。
第一,建立基于场景复杂度的分级分类应用框架。各级政府应改变“一刀切”式的DeepSeek部署思路,构建科学的分级分类应用框架。具体包括:一是建立政务场景复杂度评估体系,从决策风险、数据依赖、价值判断、情境变化等维度对政务场景进行分级;二是制定差异化应用策略,对低复杂度场景(如标准化审批、信息查询、表格生成等)可优先应用大模型,对中复杂度场景(如政策解读、常规决策辅助等)采取“人机协作”模式,对高复杂度场景(如复杂政策制定、利益冲突调处、特殊情况裁量等)保持审慎,以人类决策为主;三是建立动态调整机制,根据技术进步与应用反馈不断优化分级分类框架。这一框架能够有效平衡技术创新与风险防控,确保大模型应用既不落后于技术发展,又不超出合理边界。
第二,构建明确的人机责任分配与监督机制。各级政府应着重解决当前人机责任边界模糊的问题,构建清晰的责任体系。具体包括:一是建立“AI决策参考-人类决策负责”的责任原则,明确不论技术多么先进,最终决策责任仍由特定人类公务员承担;二是制定AI系统的透明度与可解释性标准,要求AI系统能够提供决策依据与推理过程,为人类监督提供基础;三是建立AI决策的审计与纠错机制,定期对AI系统的决策结果进行抽查与评估,及时发现并纠正问题;四是完善行政复议与救济渠道,确保公民在遭遇AI决策错误时有有效救济途径。这些机制能够填补当前的责任真空,确保技术应用不弱化,反而强化公共责任。
第三,提升政府数字化采购与评估能力。针对当前政府在技术采购中的“冤大头”困境,亟需提升采购评估能力与制度保障。具体包括:一是建立大模型技术评估标准体系,从技术性能、适配性、可靠性、性价比等维度制定科学评估标准;二是培养专业化的政府数字采购团队,提升技术评估与谈判能力;三是推行“小步快跑”的试点验证模式,避免一次性大规模采购,采取“先小规模试点、再逐步扩展”的渐进策略;四是建立跨地区的技术采购协作与经验共享机制,打破信息孤岛,提升整体议价能力。这些措施能够有效提升政府在数字技术市场中的地位,避免资源浪费与技术陷阱。
第四,强化价值导向与成效评估体系。克服当前形式主义倾向,构建以公共价值为导向的评估体系。具体包括:一是建立多维度的AI政务应用评估指标,不仅关注效率提升,也重视公平性、透明度、回应性、满意度等多元价值;二是引入第三方独立评估机制,对大模型应用的实际成效进行客观评估;三是建立公众参与和反馈渠道,吸收服务对象的体验与建议;四是将评估结果与预算分配、项目续建挂钩,形成正向激励机制。这一评估体系能够纠正当前以形式论英雄的偏差,引导技术应用回归公共价值的本质。
第五,构建支撑大模型应用的基础设施与人才体系。大模型的有效应用需要相应的基础支撑,具体包括:一是加强数据基础设施建设,提升政务数据的质量、标准化程度与互通性;二是加强专业人才培养,既要培育技术型人才,也要培养既懂技术又懂治理的复合型人才;三是建立政府与高校、企业的协作机制,形成人才培养与技术创新的良性生态;四是营造鼓励创新、宽容失败的组织文化,为基层探索创造空间。这些基础性工作看似不直接产生“智能化”效果,但对大模型的有效应用至关重要。
总而言之,大模型技术在政务领域的应用既充满机遇,也面临挑战,关键在于我们如何基于清醒的认知与科学的方法构建合理的应用模式。既有相关领域的成功经验证明,在特定条件下,人机协同能够创造显著价值;而当前暴露的问题也提醒我们,大模型应用不是万能钥匙,需要理性审慎的态度与系统科学的方法。只有坚持“技术服务治理”而非“技术替代治理”的理念,才能真正发挥大模型在政务领域的积极价值,构建数字时代的善治模式。
作者简介:
董昌其(1998—),男,哈尔滨工业大学经济与管理学院博士研究生,主要研究方向为数字政府与人工智能。
李大宇(1976—),男,博士,哈尔滨商业大学财政与公共学理学院讲师,研究方向为公共政策仿真、数据科学治理。
米加宁(1959—),男,博士,北京邮电大学经济管理学院教授,研究方向为新质生产力与人工智能。
董昌其,等丨大模型嵌入政务服务:能力边界、协同治理与发展路径——基于地方政府大规模部署DeepSeek的观察